一、事項名稱:“我要開辦美容院”
二、受理對象:法人、非法人經濟組織、自然人
三、須辦證照
(一)《營業執照》
(二)《公共場所衛生許可證》
四、申請材料
除特別說明之外,材料均為一式一份。
(一)個體工商戶設立提交材料
1.整合為《開辦美容院申請書》(個體戶用)
2、經營者的身份證復印件;
3、經營場所使用證明。
申請登記的經營范圍中有法律、行政法規和國務院決定規定必須在登記前報經批準的項目,應當提交有關許可證或者批準文件。
委托代理人辦理的,還應當提交經營者(申請人)簽署的《委托代理人證明》及委托代理人身份證復印件。
4. 申請登記為家庭經營的,以主持經營者作為經營者登記,由全體參加經營家庭成員在《個體工商戶開業登記申請書》經營者簽名欄中簽字予以確認。提交居民戶口簿或者結婚證復印件作為家庭成員親屬關系證明;同時提交其他參加經營家庭成員的身份證復印件,對其姓名及身份證號碼予以備案。
5.個體工商戶的經營范圍表述參照《國民經濟行業分類》的中類、小類行業類別名稱或具體經營項目。
6.經營場所使用證明: (1)屬于自有房產的,提交房屋產權證明;屬于自有房產但未取得房屋產權證明的,提交縣(區、縣級市)政府房產管理部門、鄉鎮人民政府(街道辦事處)、各類經濟功能區管委會(如經濟技術開發區、工業園區、科技園區管委會)或者居(村)委會等機構出具的場所證明。場所證明內容須包含場所的具體地址、權屬主體以及出具機構同意該場所用于經營用途的意見。購買的商品房未取得房屋產權證明的,提交購房合同復印件及建筑工程竣工驗收合格證明材料復印件。
(2)租賃房屋作為經營場所登記的,提交租賃合同和房屋權屬證明。租賃賓館、飯店(酒店)作為經營場所的,提交租賃合同和賓館、飯店(酒店)營業執照復印件。租賃市場鋪位作為經營場所的,提交鋪位租賃合同和市場企業營業執照復印件。租賃軍隊房地產的,提交軍隊房地產租賃合同、軍隊房地產租賃許可證;承租人轉租軍隊房地產的,還應提交軍隊出租單位同意轉租證明。
(3)將住宅改變為經營性用房,屬城鎮房屋的,應提交住所(經營場所)所在地居民委員會或業主委員會出具的有利害關系的業主同意將住宅改變為經營性用房的證明文件。
填寫應當標明經營場所所在縣(市、區)、鄉(鎮)及村、街道的門牌號碼。
以上各項未注明提交復印件的,應當提交原件;提交復印件的,應當注明“與原件一致”并由個體工商戶經營者或者由其委托的代理人簽字。
經營者(申請人)相片二張。
五、辦結時限
1、個體工商戶設立登記:1個工作日;
2、公共場所衛生許可: 即辦事項;
3、新辦企業涉稅事項申請:即辦事項。
六、辦理層級
市、區(縣)
七、收費依據及標準
不收費。
八、結果送達
自核準之日起5日內送達
送達方式:現場自取、快遞送達
九、咨詢電話:
受理窗口:0731-12345
十、監督投訴渠道:
投訴電話:0731-12345
網上投訴:0731-2345
十一、辦公地址和時間
辦理地址:
長沙市政務服務中心:長沙市岳麓區金星北路一段20號(市政府二辦公大樓)
岳麓區政務服務中心:長沙市岳麓區政府(金星北路一段517號)
天心區政務服務中心:長沙市天心區政務服務大樓
芙蓉區政務服務中心:長沙市芙蓉區人民東路189號
雨花區政務服務中心:長沙市雨花區政府萬家麗中路三段7
開福區政務服務中心:長沙市開福區政府(芙蓉北路盛世路1號)
長沙縣政務服務中心:長沙縣星沙街道望仙東路598號
望城區政府服務中心:長沙市望城區雷鋒政務超市(望府路198號)
瀏陽市政務服務中心:瀏陽市民之家(瀏陽市白沙東路8號)
寧鄉市政務服務中心:寧鄉市政務服務中心(長沙市寧鄉市玉潭街道花明北路市民之家)
辦理時間:
夏季:上午:9:00---12:00,下午13:30---17:30
其它:上午:9:00---12:00,下午13:00---17:00
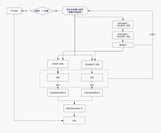
辦事指南流程圖


湘公網安備:43010302000524號

繼續訪問